健康热线:0512-63180001 (工作时间:08:00-17:00)


  • 苏州永鼎医院

  • 永鼎互联网医院

  •     健康体检    
您现在的位置: 首页 > 医院新闻 >

永鼎门诊丨苏州永鼎医院9月22日—9月28日门诊排班表

苏州永鼎医院实行无假日门诊,开设早间门诊、午间门诊、夜间门诊。

门诊时间:7:00—21:00(夜间门诊时间17:00-21:00,周末及节假日除外)。

预约方式:可通过医院公众号、苏州12320、江苏医保云、电话(63180001)、现场自助机、诊间支付等方式进行预约挂号。

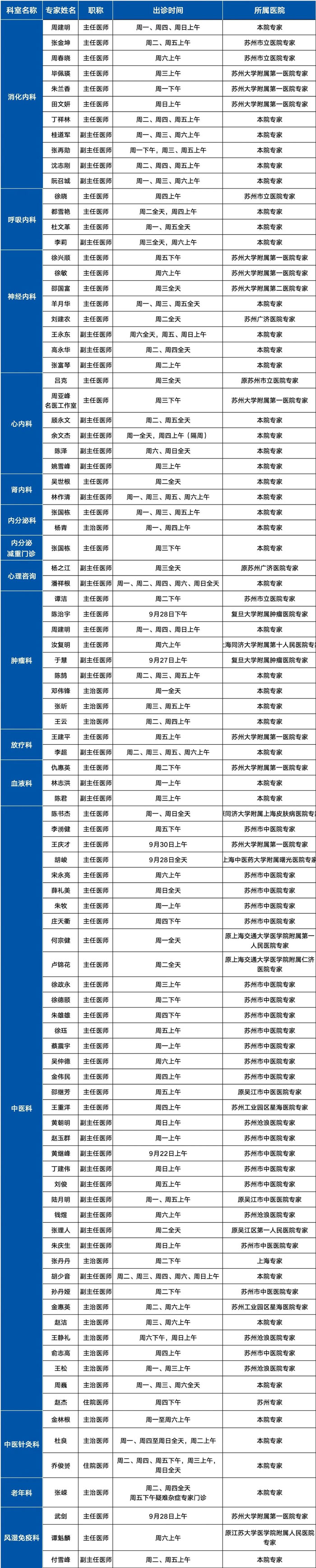
1、内科门诊专家排班

1759198448113534.jpg

2、外科门诊专家排班

1759198457871271.jpg

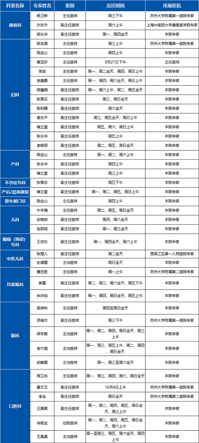
3、专科门诊专家排班

1759198464479957.jpg

Choose Your Color
You can easily change and switch the colors.